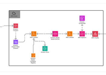
How Switchboard, MD automates real-time name transcription in scientific contact facilities with Amazon Nova Sonic
In high-volume healthcare contact facilities, each affected person dialog carries each scientific and operational significance, making correct real-time transcription needed ...








